Kok schaatst na drie dagen koorts toch een 500 meter 'Echt een vaatdoek'
Koorts
die langer dan vijf dagen koorts hebben of bij wie opnieuw koorts optreedt na een aantal koortsvrije dagen binnen één klachtenepisode; Geef een antibioticum aan patiënten die ernstig ziek zijn. Over het effect van antibiotica bij de genoemde groepen is weinig bekend, 17 , 22 omdat zij worden geëxcludeerd uit onderzoeken naar het effect van.
Wat te doen bij verkoudheid en griep? Boots Nederland

koorts die opnieuw oploopt na een aantal koortsvrije dagen (eventueel de volgende morgen beoordelen) Geef de ouders in alle andere gevallen, ongeacht de duur van de koorts, voorlichting en een zelfzorgadvies (zie Voorlichting en zelfzorgadvies en Thuisarts.nl ) (zie Details).
Gele koorts na decennia terug in Nederland / Nieuws FOK.nl

U bent erg ziek (koorts en tot niets in staat). U heeft langer dan 5 dagen koorts. U krijgt opnieuw koorts na een aantal koortsvrije dagen. De klachten van de bijholteontsteking zijn in 2 weken nog niet verminderd. U krijgt ernstige hoofdpijn. U bent misselijk en geeft over. U wordt suf. U krijgt klachten aan 1 oog: De oogleden worden dik of rood.
Aantal griepgevallen blijft op hoogste niveau sinds begin 2020 Oosterhout

Wanneer het hoesten samengaat met: koorts (langer dan 3 dagen of opnieuw koorts na enkele koortsvrije dagen), sufheid, verwardheid, ademhalingsproblemen, sterk vertraagde hartslag, lage bloeddruk, heesheid die langer dan 2 weken aanhoudt, bloederig slijm of gewichtsverlies. Wanneer je pijn op de borst hebt.
Kok schaatst na drie dagen koorts toch een 500 meter 'Echt een vaatdoek'

Je kind krijgt opnieuw koorts na een aantal koortsvrije dagen. Je kind heeft alleen koorts en verder geen andere klachten. Dit kan wijzen op een blaasontsteking. Is koorts gevaarlijk als je zwanger bent? Ook als je zwanger bent is koorts meestal niet gevaarlijk.
Uitslag, bultjes en vlekkenwijzer lees alle informatie Babybytes

Ouders die professionele hulp zoeken voor hun kind met koorts hebben vaak eerst contact met de praktijkassistente of achterwacht van de huisarts. Deze heeft als taak te beoordelen of de dokter - eventueel na telefonisch consult - het kind zelf moet zien. Het is daarbij van belang de urgentie te bepalen.
TALL a story hoge koorts

Geef paracetamol (volgens de bijsluiter), als de koorts hoger is dan 38,5 °C. Het gaat om een baby van tussen 1 en 3 maanden oud en de lichaamstemperatuur is hoger dan 38,5 °C. De koorts houdt langer dan drie dagen aan. De koorts loopt opnieuw op na enkele koortsvrije dagen. Er zijn andere symptomen waarover je ongerust bent of twijfelt.
Koorts behandelen zo kom je van je koorts af

koorts die terugkeert na enkele koortsvrije dagen; als je ernstige oor- of keelpijn hebt of als je denkt last te hebben van je longen of sinussen; Kinderen met verkoudheid - zoek hulp als: je baby jonger dan 12 weken is en koorts heeft; je kind koorts heeft die langer dan 3 dagen aanhoudt; je kind opnieuw koorts krijgt na enkele koortsvrije dagen
Scudettokoorts na 31 jaar voorzichtig aangewakkerd bij Napoli 24 uit acht Voetbalprimeur

koorts zonder andere symptomen bij een jong kind; opnieuw koorts na een paar koortsvrije dagen; ondertemperatuur (lager dan 35 graden Celsius) bij een kind, zonder duidelijke oorzaak; Neem ook direct contact op met je huisarts of huisartsenpost als jij of je kind een verhoogd risico hebben op een ernstiger verloop van een infectie:
Gebruik, bijwerkingen en waarschuwingen van de LTA IIkit Med NL

Neem contact op met de huisarts als de koorts meer dan drie dagen aanhoudt of na koortsvrije dagen opnieuw stijgt. Ook in de volgende gevallen is het verstandig contact op te nemen met een arts: Je wordt suf of kortademig. Je drinkt of plast heel weinig. Je hebt een hart-, long- of nierziekte of diabetes.
Schulting doet na drie dagen koorts toch mee aan WK Omrop Fryslân

Bij koorts is de temperatuur van het lichaam 38 graden of hoger. U kunt uw temperatuur het beste meten via de anus (poepgat). Een oorthermometer is minder betrouwbaar. 1 keer per dag uw temperatuur meten is genoeg. Koorts is een normale, goede reactie van uw lichaam als een virus of bacterie uw lichaam binnen wil komen.
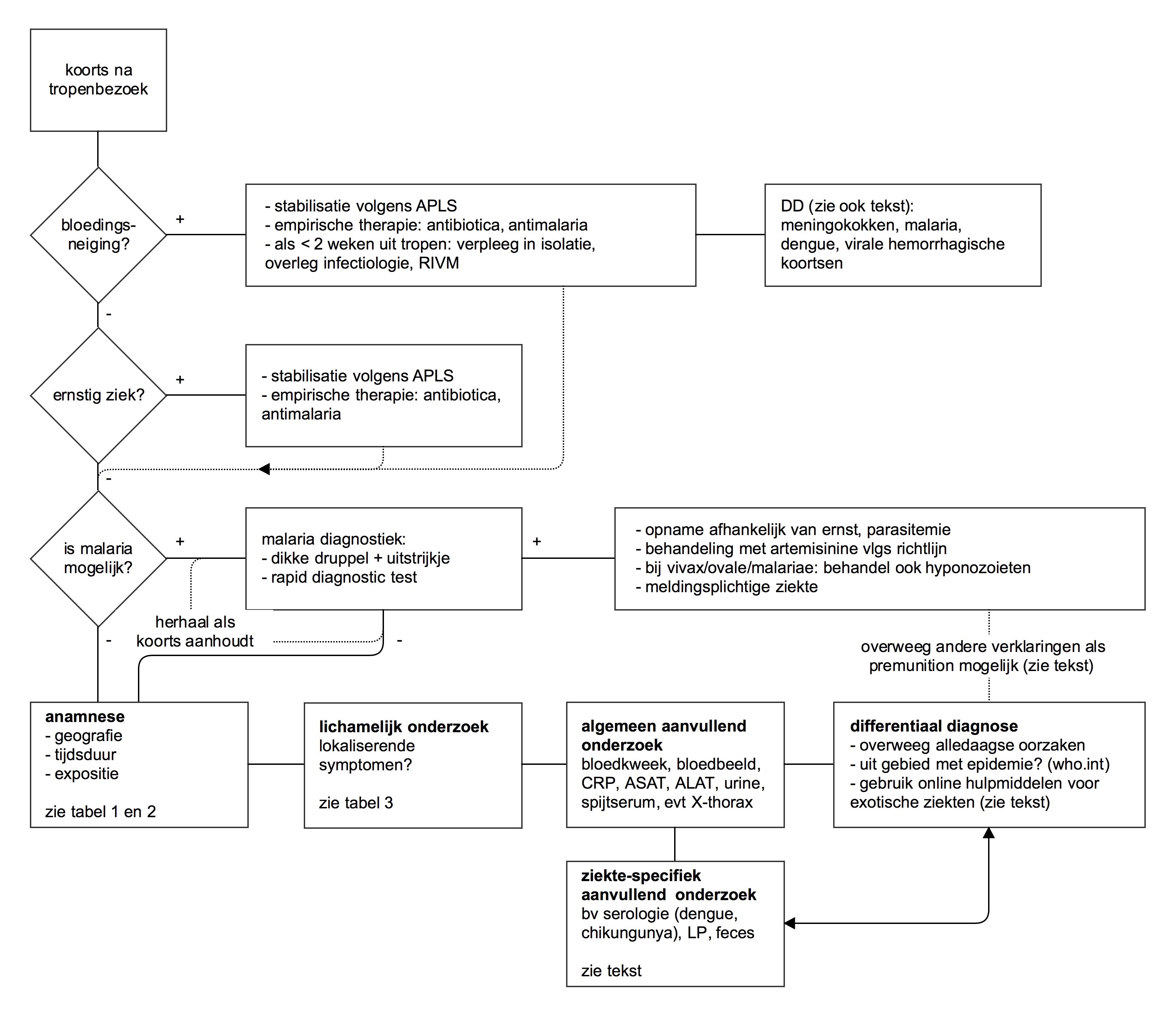
Werkboek kinderinfectieziekten koorts uit de tropen

koorts > 5 dagen (bij kind > 3 dagen), opnieuw koorts na koortsvrije periode; kwetsbare patiënten: verminderde afweer, leeftijd < 3 maanden; zuigelingen die minder dan de helft van normaal drinken; onvoldoende reactie op adequate pijnstilling, blijvende ongerustheid, communicatieprobleem. Inhoud lichamelijk onderzoek: beoordeel de mate van.
Mamaplaats 4 dagen koorts!

je krijgt opnieuw koorts na een aantal koortsvrije dagen; de klachten van de bijholteontsteking zijn na twee weken nog niet verminderd; je hebt ernstige hoofdpijn; je bent misselijk en moet overgeven; je voelt je suf; je krijgt klachten aan één oog, zoals pijn, roodheid, zwelling of minder zicht;
Koude En Griep Infographic Symptomen Koorts En Hoest Vector Illustratie Illustration of
Opnieuw koorts na koortsvrije dagen bij volwassenen kan een teken zijn van verschillende aandoeningen en infecties. Het is belangrijk om een arts te raadplegen als de koorts aanhoudt. De arts kan de patiënt helpen bij het bepalen van de onderliggende oorzaak van de koorts en de juiste behandeling voorschrijven. Het is ook belangrijk dat de.
Opnieuw Qkoorts bij geitenhouder Jansen uit Hoogersmilde RTV Drenthe

Koorts is een teken dat er virussen of bacteriën in het lichaam zijn. Door de hogere temperatuur kan het lichaam deze beter bestrijden. Een virus kan niet tegen die hogere temperatuur; de koorts helpt het virus dus wegwerken. Bij een peuter kan de lichaamstemperatuur heel snel omhoog gaan. Ook bijvoorbeeld na een vaccinatie.
Koorts behandelen zo kom je van je koorts af

Opnieuw koorts na koortsvrije dagen. Het kan voorkomen dat volwassenen opnieuw koorts krijgen na enkele koortsvrije dagen. Er zijn verschillende mogelijke redenen hiervoor: - Terugkerende infectie: Soms kan een infectie zich herhalen of niet volledig genezen, waardoor de koorts terugkeert. Dit kan bijvoorbeeld het geval zijn bij.